
Flowchart Symbols Explained: A Comprehensive Guide to Meaning, Usage, and Best Practices
Introduction
Flowchart Symbols: Why They Are Important Problem:
Flowcharts are an incredibly powerful tool for visualizing processes. But let’s be honest—many of us have run into flowcharts that just… don’t work. Too many symbols, too much clutter, and suddenly your readers are more confused than they were before. If you’ve ever felt that frustration, you’re not alone.
The problem often comes down to inconsistency. Take, for example, using a decision diamond where a process box should go. It’s a small mistake, but it throws off the entire flow. And when that happens, your readers are left guessing. Is this a decision? A process? Who knows? Confusion sets in, and the clarity you wanted to create with the flowchart vanishes.
But here’s the good news: It doesn’t have to be this way..
In this guide, we’re going to break down the flowchart symbols you need to know, showing you how to use them correctly to create visuals that actually make sense. We’ll cover the basics, highlight common pitfalls, and give you the tools to turn chaotic diagrams into clear, easy-to-understand visuals.
If you want to make Flowcharts without getting stuck in learning symbols and doing it yourself; then user Our ChatFlowchart.
Why does this matter?
Mastering flowchart symbols will completely transform how you communicate processes. With the right symbols in the right places, you’ll create diagrams that are not only easier to understand but also standardized and precise. Whether you’re working on a simple workflow or documenting a complex business process, you'll have the confidence to make your process maps clear, actionable, and impactful.
Ultimately, you’ll be able to communicate complex ideas with ease, make better decisions based on clear visuals, and build a reputation for consistency in your documentation. Whether you’re presenting a flowchart to a class or to your team, this guide will help you become the go-to authority in process visualization.
Why you should read this blog?
This guide is written and reviewed by process analysis and software engineering experts with years of experience in business process mapping. We cite industry standards (ANSI/ISO) and reputable sources to ensure accuracy. You can trust that the recommendations and best practices here are both field-tested and up-to-date.
Understanding the Language of Processes: What Are Flowcharts and Why Symbols Matter?
What is a Flowchart? A Visual Definition
A flowchart is a diagram that visually represents a process or workflow. It uses shapes (symbols) like rectangles, ovals, diamonds, and arrows to depict steps, decisions, inputs/outputs, and the sequence or flow between them. In essence, the flowchart is the “storyboard” of a process – each symbol is like a word or phrase in the language of processes. Flowcharts are widely used in many fields to document, study, plan, improve, and communicate often complex processes in clear, easy-to-understand diagrams. They can range from simple hand-drawn sketches to comprehensive computer-generated diagrams with multiple paths.

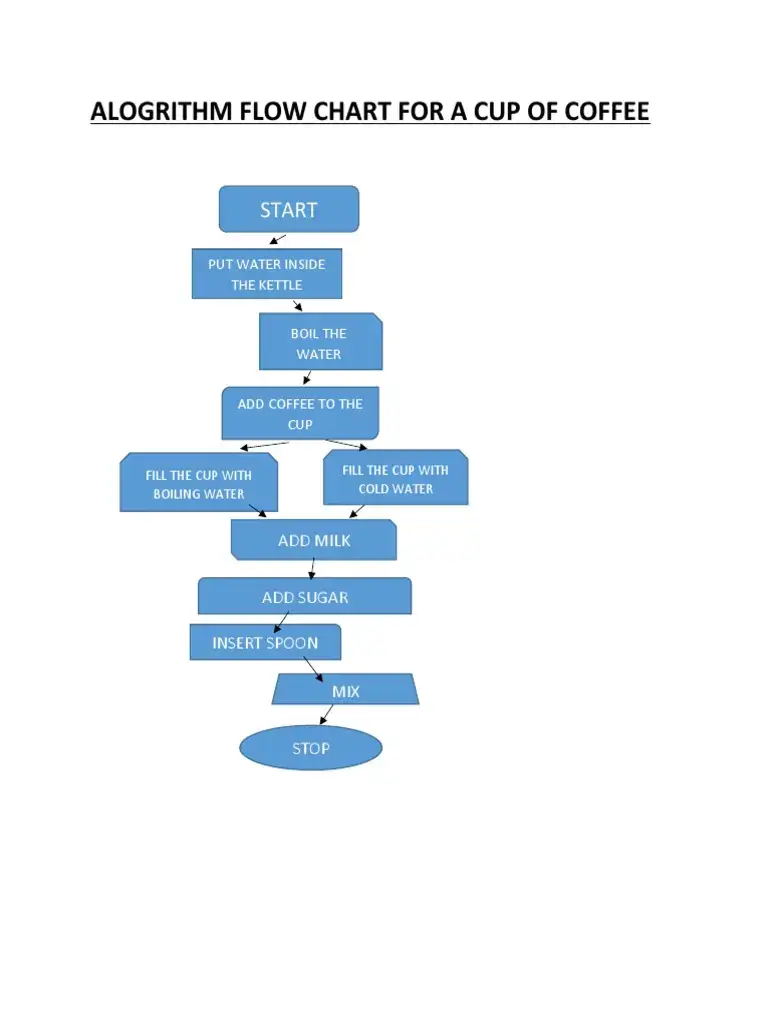
Coffee making flowchart
Purpose of Flowcharts: Flowcharts serve several important purposes:
- Process Visualization and Mapping: They provide a bird’s-eye view of how a process flows from start to finish, making it easier to see the overall structure and sequence of steps.
- Problem-Solving and Analysis: By laying out each step and decision, flowcharts help identify bottlenecks, redundancies, or inefficiencies in a process. They’re powerful for root cause analysis and continuous improvement.
- Communication and Documentation: A well-made flowchart is a universal language. It communicates complex processes clearly to anyone – from team members to stakeholders – with minimal text. It also serves as official documentation of how a process should work.
- Decision-Making Support: Flowcharts highlight decision points (e.g., approvals, condition checks) in a process, aiding in understanding the logic and possible outcomes at each branch. This clarity supports better decision-making and scenario planning.
- Training and Onboarding: For new employees or students, flowcharts act as training guides. They visually walk through procedures or systems, helping newcomers grasp processes quickly.

Simple decision flowchart
The Critical Role of Symbols in Flowchart Effectiveness
Flowchart symbols are the vocabulary in the language of processes. Using the correct symbols is critical for several reasons:
Clarity and Universal Understanding:
Standardized symbols create a common visual language. A diamond is recognized as a decision point and an oval as a start/end virtually everywhere. When you use the standard symbols, readers don’t need to guess your meaning – they immediately understand the role of each step. This universal language eliminates ambiguity. A flowchart with correct symbols can be understood by anyone familiar with the basics, even if they’ve never seen your specific process before.
Efficiency in Communication:
Because symbols are pictorial and standardized, they convey information more efficiently than long text descriptions. For example, a parallelogram symbol instantly says “input/output” without a verbose note. This reduces misinterpretation and makes communication faster. In contrast, using the wrong symbol (or an invented one) is like using the wrong word in a sentence – it forces the reader to stop and interpret (or worse, misinterpret).
Structure and Logic:
Symbols impose a logical structure on the diagram. Each symbol defines the type of step (process vs. decision vs. input, etc.), which inherently enforces thinking about the logic. For instance, if you never use a Decision diamond, you might be glossing over important branching in your process. Symbols help model the logical flow clearly by distinguishing actions from questions, and data inputs from outputs.
Avoiding Common Pitfalls:
Incorrect symbol usage often leads to confusion. Every symbol has a meaning. While it may seem convenient to just use a generic process box for everything, that will confuse the reader. For example, using a process rectangle for a Yes/No question is a recipe for misunderstanding – someone reading the chart might not realize a decision is being made. Similarly, using a document symbol where a database should be could mislead people about how data is stored. By understanding what each symbol truly represents, you avoid these errors and create flowcharts that are easy to follow and error-free.
Managing Complexity:
A common pain point is feeling overwhelmed by too many symbols or not knowing which to use. By learning the core symbols first (and their hierarchy of meaning), you establish a context for any additional symbols. This guide will help you build from the basics up, so you always know the “why” behind each shape. When you’re confronted with dozens of symbol options in software, you’ll be able to pick the right one confidently, preventing inconsistent or haphazard symbol use.
Expert Tip – Content Creator’s Expertise:
This comprehensive guide is prepared by seasoned process analysts and educators who have spent years creating flowcharts for business processes and software algorithms. The insights and best practices here come from real-world experience (and a few hard lessons learned from troubleshooting confusing flowcharts!). We’ve also grounded our advice in industry standards (ANSI/ISO), so you can trust that these recommendations aren’t just personal preference – they’re aligned with universally recognized best practices.
With the importance established, let’s start “decoding” the symbols themselves. In the next section, we’ll introduce the fundamental flowchart symbols that form the foundation of most process maps.
Decoding the Basics: Core Flowchart Symbols You Need to Know

The Foundation: Essential Symbols for Any Process Map
Not every flowchart requires a cast of dozens of symbols. In fact, the vast majority of flowcharts rely on just a handful of basic symbols to do most of the work. By mastering these core symbols, you can diagram almost any simple to moderately complex process clearly and effectively. Once you know these, you’ll cover the needs of most situations and can communicate with virtually anyone in any industry, since these symbols are standard.
Below,, we focus on the most common and fundamental symbols that form the backbone of almost any flowchart. Mastering these ensures you can handle the basics of process communication. (If you only learn one thing from this guide, learn these!)
Why start with the basics? If you dive into using dozens of fancy symbols without understanding the essentials, your flowchart can become a cryptic tangle. Building a solid foundation with these symbols first will make your diagrams understandable and keep you on the same page as your audience. As one expert noted, if you use too many obscure symbols, many people won’t know what they mean, so you’d have to include a legend. That’s why we recommend keeping it simple at first.
Below is a table of the essential flowchart symbols, along with their name, a description of their appearance, their meaning/purpose, and when to use them:
Core Flowchart Symbols:
| Symbol Name | Visual Representation | Meaning/Purpose | When to Use |
| Terminal (Terminator) | Oval shape (often with words “Start” or “End”) | Indicates the start or end of a process. It shows where the flowchart begins or stops. | Use at the beginning of a flow (Start) and at the conclusion of a flow (End). Every flowchart should start and end with a terminator. |
| Process (Action) | Rectangle (square corners) | A step or action in the process. Represents any kind of process, task, or operation that is being performed. | Use for any general step: e.g., “Calculate total,” “Review application,” “Send email.” This is the workhorse symbol you’ll use for most steps. |
| Decision | Diamond shape | A point where a decision is made or a question is asked, leading to different branches (e.g., Yes/No). | Use whenever a yes/no question or true/false condition arises. The diamond will have two or more exit arrows to denote different outcomes. Example: “Approved? Yes -> continue, No -> alternate path.” |
| Input/Output (Data) | Parallelogram | Represents data entering or leaving the process. It could be an input (e.g., user input, received data) or an output (e.g., a report, a display to the user). | Use whenever information enters or exits the system. For example, “Enter customer info” (input) or “Display confirmation” (output). If a step involves reading or writing data from an external source, this symbol is appropriate. |
| Flowline (Arrow) | Arrow line (connector line with arrowhead) | Shows the direction of flow from one step to the next. Arrows connect symbols, indicating the sequence in which steps are carried out. | Use arrows to connect every symbol in the order of execution. Arrows should generally flow top-to-bottom or left-to-right to conform to standard reading order. Always ensure arrowheads clearly point the direction of the process flow. |
| Document | Rectangle with a wavy (serrated) bottom edge | Represents a physical document or report produced or used in the process. It looks like a sheet of paper. | Use when the process involves a document (paper or electronic) being generated or referenced. E.g., “Generate invoice” or “Review report.” would use this to show an actual document is involved. |
| Stored Data | Cylinder (drum shape, like a database icon) | Represents data stored in a file or database (a storage location). This is a general data storage symbol. | Use whenever information is stored or retrieved from a database or file. For example, “Save record to DB” or “Query customer file” would use the stored data symbol to indicate interaction with a storage system. |
| On-Page Connector | Small circle (sometimes with a letter or number inside) | Connects one part of a flowchart to another on the same page. It’s essentially a “jump” within the page to avoid drawing long or crossing lines. Typically labeled with a letter (A, B, etc.) to pair connectors. | Use to avoid messy crossing lines in a complex chart. If your flow has to jump from one area to another far apart on the same page, place a connector where the flow breaks and another where it resumes, using matching labels. Makes charts cleaner. |
| Off-Page Connector | Pentagon shape (often shaped like a home-plate or shield) | Connects a flowchart to a continuation on another page. Essentially a “portal” to another sheet of the diagram. Labelled usually with a number or letter. | Use when a flowchart is so large it spans multiple pages. An off-page connector at the break point indicates the process continues on the next page (and a corresponding connector indicates where it comes from). This keeps each page tidy and readable. |
Note: The names above might vary slightly in different tools (e.g., some software call a Stored Data symbol “Data Storage” or call a Terminator a “Start/End”), but the shapes and meanings are consistent. These core symbols are defined by the American National Standards Institute (ANSI) and adopted by the International Organization for Standardization (ISO) since the 1960s – meaning they truly are standard. If you know these, you can read or create basic flowcharts anywhere.
You can also use ChatFlowchart to make flowcharts with standard symbols. It can help you create flowcharts from simple text and upload an image to make flowcharts.
Beyond the Basics: Advanced & Specialized Flowchart Symbols
Once you’ve mastered the foundational symbols, you can expand your toolkit with more advanced symbols for specialized scenarios. These symbols aren’t used in every flowchart – and you should avoid them unless needed – but they add precision and nuance for complex processes. Think of these as the more specific vocabulary words in the flowchart language, helpful when basic symbols aren’t enough to capture the detail.
Expanding Your Toolkit: Here we explore symbols used for more specific or complex situations beyond the fundamentals. Each of these has a more specialized meaning, which can make your flowchart more precise and informative when used correctly. However, remember our earlier advice: don’t overcomplicate your chart. Only use an advanced symbol if it truly adds clarity or necessary information that a basic symbol cannot convey. (Using too many can overwhelm your audience, or they might not recognize the symbol – always consider adding a legend if you include uncommon symbols.)

Advanced flowchart symbols
Below is a table of some advanced flowchart symbols, their appearance, meaning, and examples of specific scenarios when they’re useful:
Advanced Flowchart Symbols:
| Symbol Name | Visual Representation | Meaning/Purpose | Specific Scenarios (When to Use) |
| Delay | “D”-shaped semicircle (half-oval) | Indicates a waiting period or delay in the process. No action is occurring during this time; it’s a pause. | Use when the process hits a waiting time: e.g., “Wait 24 hours for response” or a delay until a specific date/time. Common in processes with approvals (“Waiting for manager approval”) or time-based delays (“Delivery in 5 days”). You can even write the length of delay inside the symbol. |
| Manual Operation | Trapezoid shape (flat base at the top, sloping sides) | A step that is performed manually by a human, not automated by a machine or computer. Often implies a hands-on process. | Use for steps like “Assemble product by hand,” “Manually verify ID,” or any task done without automation. For example, in a manufacturing process, a manual assembly step by a worker would use this symbol. It highlights that human effort (and possibly judgment) is involved. |
| Display | Shaped like an old-style monitor or screen (e.g., a rectangle with a rounded or protruding side) | Indicates information being displayed to a user (output to a screen). Basically, it’s an output that specifically goes to a display device. | Use when the process involves showing information on a screen or dashboard. For example, “Display confirmation message on screen” or “Show error alert to user.” It emphasizes that the output is visual to a user interface. |
| Database | Cylinder (often drawn as a stack of disks) | Represents a database – a collection of data stored electronically that can be queried (a specific type of stored data). It’s essentially a more specific form of the Stored Data symbol, indicating a relational or organized data store. | Use when your process interacts with a structured database. For example, “Query customer database” or “Update employee DB record.” This symbol is understood to mean an electronic database (SQL, etc.), which implies the ability to search/filter, etc. |
| Preparation | Hexagon shape (elongated hexagon) | Denotes a preparation or initialization step – something that sets up the process before it runs. It could be an initialization of variables, setup of equipment, or any preliminary step required. | Use for steps that prepare for the main process. For example, “Initialize system parameters,” “Preheat oven to 350°F” (preparing in a recipe process), or “Gather required documents” before a procedure. It signals that after this, the process is ready to go. |
| Merge | Inverted triangle (pointing down) | Combines multiple converging paths into one. If your process had split into parallel or alternative paths, a merge shows where they come back together into a single flow. (Also sometimes called a “Summing Junction” in some diagrams.) | Use when two or more branches reunite. For example, if you had a process where two different departments did tasks in parallel, a merge point would show “Process continues after both Dept A and Dept B tasks are done.” It makes clear that from that point, the workflow is single-threaded again. |
| Manual Input | Quadrilateral shape with sloping top (looks like a side view of a keyboard) | Represents data or information that is manually entered by a person into a system. This is typically via keyboard or another input device at the time of processing. | Use whenever a human needs to input data in real-time. E.g., “User enters password,” “Clerk types in customer info.” This symbol highlights that the system waits for someone to provide input. It’s different from a general Input symbol in that it explicitly calls out manual entry (versus an automated file input, for instance). |
| Off-line Storage | Off-line storage symbol (looks like a sideways paper reel, or sometimes a generic storage shape with a line) | Represents data stored off-line – e.g., in physical files, archives, or removable media (like tape). It signifies storage that is not immediately accessible by the computer process, often requiring manual retrieval. | Use when information goes to or comes from an off-line repository. For example, “Archive records to tape” or “Retrieve file from archive cabinet.” This symbol says the storage is not in an active database but in a form like paper records, microfilm, or offline backups. |
| Parallel Mode | Two parallel horizontal lines (at top or bottom of a bracket of steps) | Indicates that two or more processes are happening simultaneously (in parallel). Essentially, it marks the start or end of concurrent activities. Often drawn as a pair of lines across the flow lines, like a fork or join indicator. | Use to show parallel processes. For example, after a certain step, Task A and Task B can happen at the same time (draw a fork symbol to split into two parallel paths). Later, use the parallel lines (join symbol) to indicate those paths synchronize back into one. This is common in project workflows where multiple tasks happen independently and then converge. |
Note: There are other specialized symbols not fully covered here (like collate, sort, merge vs summoning junction, subroutine, loop start/loop end, etc.), but the ones listed above are among the most commonly used advanced symbols. If you encounter a symbol not in this guide, it’s likely one of those very specific ones – be sure to look it up. And remember, if you find yourself using many advanced symbols, consider adding a legend to your flowchart for the uninitiated.) Clarity is the goal.
Expert Tip: Master the basics first. It’s wise to start with standard symbols (the ones in the previous section) before venturing into these advanced ones. Those core symbols form the foundation of most flowcharts, and even in very complex diagrams, they remain the primary elements. Advanced symbols should complement, not replace, the basics. Only use them when they add clarity or necessary detail. If a fancy symbol doesn’t make your chart easier to understand, skip it.
The Gold Standard: Adhering to ANSI/ISO Flowchart Standards
If flowchart symbols are the language, then ANSI and ISO standards are the grammar rules. Adhering to standards ensures your flowcharts are universally understood and professionally executed. Let’s break down why standardization matters and what the key standards are.
Why Standardization Matters: Ensuring Universal Understanding
Imagine everyone drew flowcharts using their own made-up symbols – one person’s “process” might look like a cloud, another’s might be a rectangle. It would be chaos! That’s why we have standards:
- Common Language Across Teams and Industries: Standards (like those from ANSI and ISO) create a common visual language. A process symbol means the same thing whether you’re an engineer in Tokyo or a business analyst in New York. This consistency reduces misinterpretation. If you adhere to standards, anyone with basic flowchart knowledge can read your diagram without a special decoder ring.
- Improved Collaboration: When everyone follows the same symbol rules, it’s easier to collaborate on process mapping. Your flowchart can be reviewed by others (even outside your organization) and they’ll know exactly what each shape signifies. This is crucial in multi-department or multi-company projects.
- Easier Auditing and Maintenance: Standardized flowcharts are easier to audit for accuracy because reviewers can focus on the process content rather than deciphering symbols. Down the line, if someone else updates your flowchart, they’re more likely to use the same conventions, keeping the diagram coherent.
- Training and Onboarding: New team members often refer to existing flowcharts to learn processes. If those charts use standard symbols correctly, the newcomers can ramp up faster. No need to learn a “custom” symbol system – they can rely on what they already know from common practice.
- Professionalism and Credibility: Adhering to standards like ANSI/ISO gives your documentation an air of credibility. It shows attention to detail and commitment to best practices. Stakeholders and auditors will appreciate that your diagrams meet the “official” guidelines.
Expert Tip: Consistency is Key: Always use symbols consistently within a single flowchart and across related diagrams to maintain clarity and avoid confusion. If a rectangle means “process” in one part of your chart, don’t use a rectangle elsewhere to represent a document or some other concept. Consistency is the heart of standardization – it builds trust that a given shape has a single, reliable meaning in your work.
Now, what are the key standards? Two major players:
- ANSI (American National Standards Institute): In the 1960s, ANSI defined a set of standard symbols for information processing flowcharts (ANSI X3.5). These became widely adopted in the United States for business and computer process mapping. For example, ANSI standardized the use of the rectangle for processes and the diamond for decisions, among others. These symbols proved so useful they didn’t stay U.S.-only for long.
- ISO (International Organization for Standardization): In 1970, ISO adopted the ANSI flowchart symbols as an international standard. The current relevant standard is ISO 5807:1985, which covers process symbols for information processing; it was last reviewed and confirmed in 2019. This means globally, the flowchart symbols we discussed are recognized and have been for decades.

ANSI/ISO flowchart symbols
In practical terms, most flowcharting software and templates incorporate these ANSI/ISO standard symbols by default. If you open Microsoft Visio, FlowchartAI, or similar tools and use a basic flowchart template, you are already getting shapes that conform to these standards. (For instance, FlowchartAI’s “Basic Flowchart” stencils are essentially the ANSI shapes set.) So by using modern tools out of the box, you’re likely following standards without extra effort. Just be cautious when you venture into more esoteric shapes – check if they are part of the standard or a tool-specific addition.
For those interested: ANSI’s standard was originally geared toward computing (back when “computer diagrams” were drawn on paper), and ISO 5807 expanded on it. These documents specify things like symbol shape, aspect ratio, and usage guidelines. While you don’t need to read the actual specs to use flowchart symbols correctly, knowing that your symbols have this official backing can give you confidence.
To sum up, stick to the standard symbols whenever possible. You’ll ensure that your flowcharts remain a “universal language” that anyone can read. And when you need to go beyond the basics, still follow the spirit of the standards: clarity, consistency, and proper usage.
(For reference or further reading: ANSI X3.5 (outdated but historically interesting) and ISO 5807:1985 are the key documents. Many online resources summarize these, and we’ve incorporated their guidance throughout this guide.)
Your Symbol Selection Guide: Choosing the Right Tool for the Job
One of the most common questions is, “How do I know which symbol to use for this step?” Fear not! By using a simple decision-making framework, you can determine the appropriate symbol for each part of your process. Think of it like a checklist to go through for each step you’re diagramming.
But first, a general principle: Focus on the process flow first, then worry about the symbols. Outline the steps and decisions in plain language (or even on a scratch paper) before you start drawing. Make sure you understand the logic – the sequence, the branches, the inputs/outputs. Once the flow is clear, the choice of symbols will often become obvious, because each symbol has an inherent question it asks: “Is this an action? A decision? Data input? Start/end?” If you know what each step is in the real world, you’ll know what symbol category it falls into.
With that in mind, here’s a step-by-step framework to choose symbols:
Step 1: Understand the Nature of the Step.
Ask yourself, What is happening in this step? If it’s an action or process being performed (e.g., calculating something, sending an email, mixing ingredients), it will likely be a Process (rectangle). If it’s a point where a question is asked or a choice is made, it’s a Decision (diamond). If it’s simply the start or end of the process, it’s a Terminator (oval). Define the step in a simple sentence; often the grammar gives it away – statements (“Do X”) vs. questions (“Is X?”).
Step 2: Identify Data Flow or Documents.
Is the step about information entering or leaving the system? For example, receiving an input from a user or producing an output like a report. If yes, you might need an Input/Output (parallelogram) symbol. Is the step specifically about a document or report being produced or used? Then consider the Document (wavy-bottom rectangle) symbol. Or if it involves data storage/retrieval, perhaps the Database (cylinder) symbol. Essentially, if the step’s main focus is on data in/out or storage, adjust your symbol choice accordingly.
Step 3: Consider Manual vs. Automated.
Is this step performed by a human manually, or by an automated system/computer? If it’s specifically a manual operation in a process that otherwise might be automated, you could use Manual Operation (trapezoid) to highlight that distinction. If it’s data being manually entered by a person, use Manual Input symbol. This consideration is important in processes like software or manufacturing where some tasks are done by people and others by machines – it can be helpful to show the difference.
Step 4: Account for Time and Flow Control.
Does the process have any waiting periods or delays? If so, use the Delay symbol to make that explicit rather than a vague note. Are there any points where multiple things happen at once (parallel paths) or multiple branches converge? If yes, that’s where Parallel Mode indicators or Merge symbols come into play to show forks and joins. Also, ensure you’ve placed Start and End terminators appropriately – every flow should have a clear start and at least one end (some flows might end in multiple possible terminators if there are separate stop conditions).
Now, putting it all together, here’s a quick guide in sequence as you map a process:
- Start and End: Mark the beginning of your flowchart with a Terminal (“Start”) and the end with a Terminal (“End” or specific outcome). This brackets your process.
- Actions/Tasks: For each action step (anything that is not a decision or input/output), use a Process rectangle. This covers the general tasks.
- Questions/Decisions: Whenever the flow could go in different directions (yes/no, true/false, option A/B/C), use a Decision diamond. Label it with the question being asked (e.g., “Approved?” or “Error found?”) and make sure to label the outgoing arrows from the diamond (e.g., yes, no).
- Inputs/Outputs: Look at steps involving data coming in or going out. For broad usage, an Input/Output parallelogram works (e.g., “Enter data” or “Display result”). If you want to be more specific:
- If a person is entering the data in real time, use Manual Input.
- If the output is a document or report, use the Document symbol.
- If the step interacts with a database or data storage, use the Database/Stored Data symbol.
- Special Cases: Add advanced symbols only as needed:
- If there’s a delay or wait, use the Delay symbol.
- If something is done manually (and it’s important to note that), use Manual Operation.
- If two branches merge back, use a Merge symbol or simply show the lines coming together with a join indicator.
- If the flow goes off to another page, use Off-page connectors, etc.
Understanding Flowchart Symbols by using different scenarios:
To make this concrete, let’s walk through two quick scenarios and decide which symbols to use:
Scenario 1: Customer Order Fulfillment.
Process: A customer places an order on a website, the system checks if the item is in stock, if yes, it processes payment and confirms the order; if no, it shows an out-of-stock message.
Symbol choices:
-
- “Customer places order” – This is an Input/Output step (parallelogram) because the customer (external) is providing input to the system (the order details).
- “Check stock availability” – This is a Process (rectangle). It’s a step where the system or clerk checks inventory.
- “Is item in stock?” – This is a Decision (diamond). It’s a yes/no question branching the flow.
- Out of the Decision, if Yes, next step might be “Process payment” – that’s a Process (rectangle) representing an action. Then “Order confirmed” – could be a Process (if you treat generating confirmation as an action) followed by an End terminator showing the process ends with a confirmed order. Or you might directly go to an End labeled “Order Confirmed”.
- If No (item not in stock), next could be “Display out-of-stock message” – that’s an Output to the user, so use Input/Output or specifically a Display symbol if you want to highlight it’s on screen. Then the process might end there (End terminator for “Order not placed – out of stock” scenario).
- “Customer places order” – This is an Input/Output step (parallelogram) because the customer (external) is providing input to the system (the order details).
Scenario 2: Software Bug Fix Process.
Process: A bug is reported, a developer investigates it, then a fix is implemented and tested, code review happens, and if review passes, the fix is deployed; if not, it goes back for rework.
Symbol choices:
-
- “Bug reported” – This is an Input (parallelogram) because it’s an external input into the process (e.g., user submits a bug report).
- “Developer investigates bug” – This is a Process (rectangle) for the action of analysis.
- “Fix the bug” – another Process (rectangle) for the coding work.
- “Code review?” – This is a Decision (diamond) representing the yes/no question “Does the code pass review?”.
- If Yes, “Deploy fix” – Process (rectangle), then End (“Bug resolved”).
- If No, maybe “Rework fix” – which could loop back to the “Fix the bug” step (here you’d use a connector or a loop line back to the earlier process, making it clear the process repeats until review is yes). You might label the loop or use a Manual Loop symbol if you want to get fancy, but usually just an arrow back with a note like “Fix not approved – redo” will do, staying with basic shapes for clarity.
- “Bug reported” – This is an Input (parallelogram) because it’s an external input into the process (e.g., user submits a bug report).
As you can see, by systematically examining the nature of each step, you can select the right symbol fairly easily. It becomes almost second-nature with practice. When in doubt, refer back to the tables above or the glossary at the end of this guide.
(Differentiation tip: Always remember the mantra – process boxes for actions, diamonds for decisions, parallelograms for inputs/outputs. If you stick to that for 90% of cases, you’ll already be ahead of the game in clarity.)
Avoiding Pitfalls: Common Flowchart Symbol Mistakes and How to Correct Them
Even with the best intentions, it’s easy to misuse symbols or design a confusing flowchart. Let’s highlight some common flowchart symbol mistakes and how to fix them. By learning to spot these, you can troubleshoot and improve any flawed diagram – including your own drafts or someone else’s work you’ve been asked to review.
1. Mistake: Using a Decision Symbol for a Process.
This often happens when someone draws every step as a diamond because they think it looks “fancy” or they’re unsure. For example, using a diamond shape labeled “Process Payment” – this is incorrect, because “Process Payment” is an action, not a yes/no question.
- Why it’s a problem: A diamond implies a branch. Seeing a diamond, a reader expects to see at least two outgoing arrows for different outcomes. If it’s really just a single path, the diamond will confuse them (“What’s the decision here?”).
- Correction: Use a Process (rectangle) for action steps like “Process Payment”. Reserve Decision (diamond) symbols exclusively for questions with alternate paths. In our example, perhaps the decision was supposed to be “Payment approved?” which would branch into Yes (order completed) or No (payment failure handling). So the correct approach: “Process Payment” as a rectangle, followed by a diamond “Payment successful?” for the outcome check.
- Bottom line: Only use diamonds when the step genuinely involves a choice or evaluation that leads the flow in different directions.
2. Mistake: Incorrect Input/Output Symbols (or misuse of Data vs. Document vs. Database):
Sometimes people use the generic parallelogram for everything related to data, even when a more specific symbol exists, or worse, they use the wrong symbol entirely. For example, using a Document symbol to represent data entry from a keyboard, or using the Database cylinder for a printed report output.
- Why it’s a problem: It can create ambiguity about what’s really happening. A document symbol typically means a tangible document – if you used it for, say, “Enter Password”, someone might think a paper form is involved. Using a database symbol for an output report might make a reader assume the output is being saved to a DB instead of printed.
- Correction: Use symbols according to their specific purpose:
- Use the Parallelogram (Data I/O) for general data input or output operations (especially if it’s not critical to specify medium).
- Use the Document symbol for physical or electronic documents that are distinct outputs.
- Use the Database symbol only for interactions with a data store.
- If the step is a manual data entry, use the Manual Input symbol.
- In short, match the symbol to the nature of the input/output. If you find you’ve plopped a parallelogram everywhere, double-check if some of those should be distinguished as documents or databases. Clarity comes from being a bit specific, but not overly so – find the balance.
3. Mistake: Missing or Ambiguous Connectors (Flow Lines):
This is a structural issue: symbols on a flowchart that are not clearly connected by arrows, or arrows that are pointing in unclear ways (multiple arrows out without labels, lines crossing without connectors, etc.). For instance, you might see a diagram where a flow line just stops in space, or several lines converge into one symbol without clarity.
- Why it’s a problem: The reader can’t follow the sequence. A flowchart with disconnected symbols is like a sentence with missing words. If arrowheads or flow directions are not consistent, one can’t tell what comes first.
- Correction: Every symbol (except the start) should have an entry and exit flowline. And every decision diamond should have at least two exit arrows (for each outcome) that are labeled (e.g., “Yes/No” or “>=10 / <10” depending on the question). If a flow line breaks (due to layout), use connectors to jump clearly. Avoid crossing lines if possible; if lines must cross, do so with a little bridge or jump symbol (some tools do this automatically) to show they are not connected. Essentially, treat the flowchart like a roadmap: no mysterious teleportation – use connectors and arrows to explicitly show the route from start to end. If you find a floating shape with no arrow, add one. If a decision has an unlabeled arrow, label it or the logic is lost. It should be crystal clear what leads to what.
4. Mistake: Over-Complicating with Too Many Symbols:
This happens when someone discovers there are 50+ symbols available and decides to use ALL of them in one chart! They have a symbol for “Online storage”, “Offline storage”, “Collate”, “Manual loop”, etc., even if the process doesn’t really need that level of granularity. The flowchart ends up looking like an explosion in a shapes factory.
- Why it’s a problem: Simplicity leads to understanding. Overusing specialized symbols can make a flowchart hard to read for others (and even for yourself later). Remember, as noted before, many people won’t recognize obscure symbols. The more you stray from the basics, the more you risk losing your audience. Plus, an overly complex diagram can hide the forest for the trees – the main process flow gets lost in detail.
- Correction: Less is more. Use the fewest distinct symbols necessary to make the process clear. If a standard process box would work, you probably don’t need that extra-fancy symbol that only folks with a reference guide can decode. Keep it Simple: Don’t overuse symbols. Only include symbols that are necessary to convey the process clearly. If you have used an uncommon symbol and it truly serves a purpose, consider adding a small legend on the side to explain it. Often, a flowchart can be simplified by grouping sub-processes or using notes instead of introducing a dozen new symbols. Ask yourself, “Is this symbol making the chart easier to understand, or just more impressive-looking?” If it’s the latter, scrap it. Clarity trump s novelty.
- Expert Tip: Keep it Simple. A clean, simple flowchart is usually more effective than a cluttered, ornate one. Focus on the process logic, not on showcasing every symbol you know. Your goal is to communicate, not to decorate. Often, using just the basics (terminator, process, decision, maybe input/output and connector) covers 90% of needs. Extra symbols should only be used if they make it clearer. Remember the advice from earlier: most flowcharts should stick to the basic symbols for ease of understanding.
5. Mistake: Inconsistent Symbol Application (or Creating Your Own Symbols Unofficially).
- This is a bit more subtle, but it’s a major source of confusion. Inconsistency can happen in a few ways:
- Using the same symbol to mean different things in different parts of your chart. For example, maybe you used a rectangle mostly for processes, but in one section you used a rectangle to depict a document because you were e too lazy to find the proper symbol. Now the reader is confused – is that rectangle a task, or is it actually a document there?
- Conversely, using different symbols for the same kind of step. Perhaps in one part “Approval” is a diamond, elsewhere you randomly made it a hexagon. This might happen if multiple people edit a diagram without coordination.
- Or outright inventing a symbol (drawing a cloud for an external system when that’s not a standard in this context) without explanation.
- Why it’s a problem: Flowcharts rely on a visual vocabulary. If you use that visual language inconsistently, it’s like using a word to mean two different things in the same essay – readers will misinterpret your intention. In a team environment, inconsistency also makes it hard to maintain diagrams or trust them.
- Correction: Establish and document your conventions. Especially if you’re working with a team, create a simple style guide or legend for your flowcharts. For example: “We will use green rectangles for processes in our engineering workflows, blue rectangles for processes in our finance workflows, etc.” Or “The symbol X means this and we won’t use it for anything else.” Stick to standard meanings for standard symbols. If you absolutely need a new or altered symbol, explain it in a note or legend. Consistency also applies to things like line styles (maybe you use dashed lines for data flows vs. solid for process flows – fine, just be consistent).
- Expert Tip: Document Your Conventions. In team environments, it’s invaluable to have a brief legend or reference for the flowcharts. If you use any non-standard symbol or color coding, note it. For instance: “Orange diamond = Decision requiring VP approval; Blue diamond = regular decision” – whatever it is, write it down. This way everyone creating or reading the charts knows the rules. Consistency is much easier when conventions are explicit rather than living in each person’s head.
Bad and Good Flowchart Examples (On the basis of Symbols)
To drive these points home, let’s envision a “Bad vs. Good” comparison. Suppose we have a section of a flowchart that involves reviewing and approving a document:
Bad Flowchart Example:
It uses a diamond labeled “Review document” (implying a decision, but actually this is an action step), then a rectangle labeled “Approved?” (implying a process but it’s actually a question). The “Approved?” rectangle has two lines coming out, one going back up with no label, one going forward labeled “Yes”. There’s also a random use of a document symbol for something that’s not clearly a document. The lines zigzag, one arrow accidentally points backward. Why it’s bad: The roles of shapes are totally mixed up – one has to read the text and ignore the shapes to guess meaning. The unlabeled arrow is a mystery (probably the “No” path, but who knows). The backward arrow breaks flow direction convention. It’s a mess.
Good Flowchart Example:
The corrected version uses a rectangle “Review document” (since reviewing is an action), followed by a diamond “Approved?” (a clear yes/no question). The diamond has two arrows: one labeled “Yes” leading to a process “Finalize document” (rectangle), and one labeled “No” looping back to an earlier step “Revise document” (or to a clearly indicated con nector going back). All lines have arrowheads showing direction (top to bottom). There’s a note that “No” leads back to revision.
Why it’s good: Each shape fits its meaning; anyone can follow the yes/no branch logic. No guesswork needed – it’s clear what happens in both outcomes. The flow direction is consistent (downward), and a connector or loop line is used properly for the feedback loop.

Bad vs good flowchart
By being mindful of these pitfalls and corrections, you’ll ensure your flowcharts are not just technically correct, but also intuitively understandable. A little attention to proper symbol usage goes a long way in making your process diagrams effective and professional.
Your Ultimate Reference: A Comprehensive Glossary of Flowchart Symbols
We’ve covered a lot of symbols. This section serves as a glossary – a quick reference guide for all the flowchart symbols discussed in this article (plus a few alternates), listed alphabetically for convenience. Use this to jog your memory when designing or reading flowcharts.

Flowchart symbols reference
Each entry includes the symbol name, a brief description of its visual appearance, and a short meaning. Think of this as your flowchart symbol cheat sheet.
| Symbol Name | Visual Representation | Brief Meaning |
| Arrow / Connector (Flowline) | A line with an arrowhead (usually solid line) | Shows the direction of flow from one step to another. Connects symbols and indicates sequence. Always follow the arrow to trace the process order. |
| Database | Cylinder (looks like a drum or stack of discs) | A database or structured data store. Indicates data held in a way that allows searching, filtering, etc. (Most software use this symbol for any general data repository as well.) |
| Decision | Diamond shape | A yes/no question or choice point. The flow branches here based on the answer/outcome. Always has two or more outgoing arrows (e.g., Yes/No). |
| Delay | D-shaped half-oval (flat on one side) | A waiting period or delay in the process. No action occurs during this time, just a pause or wait (for a condition, time, or event). |
| Display | Looks like a computer monitor (rectangle with a curved or protruding right side) | Information displayed to a user. Typically means outputting to a screen or visual device. E.g., showing results or messages on a monitor/UI. |
| Document | Rectangle with a wavy (curved) bottom edge | A document or report (physical or electronic). Represents a step that produces or uses a document. If multiple documents, often drawn as overlapping multiple wavy-bottom rectangles. |
| Input/Output (Data) | Parallelogram shape | Data entering or leaving the process. General input or output symbol. Used for reading data, user input, displaying output, or any data import/export. |
| Manual Input | Quadrilateral with sloping top (like a keyboard side view) | Data entry by a person, typically via keyboard or form. Indicates the system is waiting for user input at that step. |
| Manual Operation | Trapezoid (longer parallel side on top) | A manual process step, done by a human (not automated). E.g., a task like assembling something by hand or manually verifying data. |
| Merge (also called Summing Junction) | Triangle (often inverted, point down) | Merging of branches into one. Used when multiple parallel or alternate flows come together before continuing as one. In process mapping, sometimes indicates storag e accumulation as well. |
| Off-page Connector | Pentagon or home-plate shape (often with a number/letter) | Connector to another page. Indicates the flow continues on a different page of the diagram. Labelled to match the corresponding connector on that page. |
| Off-line Storage | Looks like a general storage icon or sometimes a flat-sided cone | Off-line storage of data (e.g., paper files, tape, archives). Means information is stored away from immediate system access (often for archival). Sometimes called “Offline storage” or “Magnetic tape” (if drawn as a tape reel symbol). |
| On-page Connector | Small circle (usually with a letter or number inside) | Connector on the same page. Used in pairs to avoid long or crossing lines: one connector where flow breaks, another where it resumes, with matching labels. |
| Parallel Mode | Two parallel horizontal lines (like an = sign but thicker) | Indicates parallel processes beginning or ending. Marks where a single flow splits into concurrent branches (fork) or where they join back (join). Often drawn at the top of split and the bottom of merge in flowcharting parallel tasks. |
| Preparation | Hexagon (elongated, vertical orientation) | Preparation or initialization step. Represents setting up something before the main process, or defining initial conditions. E.g., “Initialize variables” or “Setup equipment”. |
| Process / Action | Rectangle (square or rectangle) | A process step or action. The default symbol for any generic step: an operation, task, or procedure that is carried out. Most common symbol in flowcharts. |
| Stored Data | Cylinder (could be drawn flat, like a pancake stack) | Stored data in general. Often used interchangeably with the Database symbol, especially in simpler flowcharts. Represents data at rest (in a file, database, etc.). If you want to differentiate from a database, you might use this for generic file storage. |
| Terminal (Terminator) | Oval or stadium shape (sometimes drawn as rounded rectangle) | Start or end of a process. Marks a start point or end point. Text inside typically “Start”, “End”, or specific phrases like “Begin Process” / “End Process” or outcome names. |
A few additional notes on symbols:
- Alternate names: Many symbols have alternate names. For example, Terminators are sometimes called Start/Stop symbols; Input/Output is often just called Data; Stored Data might be called Data Storage; Manual Operation is sometimes Manual Process. Be aware of synonyms especially when using different software or reading different sources.
- Not in this list: There are specialized symbols (like Card, Punched Tape, Collate, Sort, Or, Loop Limit, etc.) not included above. They are relatively rare in modern flowcharting (many come from old computer batch processing days or very specific scenarios). If you encounter them, a quick web search or reference check can clarify their meaning. But for most cases, the list above covers what you’ll need.
- When in doubt: If you forget what a symbol means, this glossary is here for you. And if you’re working on a team flowchart and someone uses an odd symbol not in your repertoire, ask them why and consider adding a legend note for that symbol so everyone is on the same page.
This glossary can be a handy print-out or PDF to keep by your side while working on flowcharts, until you’ve memorized the common ones. Over time, you’ll likely remember the shapes instinctively – muscle memory from dragging them onto diagrams and mental memory from seeing them often.
[Unique element suggestion: You might have a downloadable cheat sheet PDF of this glossary for quick reference – see the next section for such resources.]
Use this reference to ensure you’re using the right symbol for the right purpose. Happy flowcharting!
Empowering Your Flowcharts: Tools & Next Steps
Armed with knowledge of symbols and best practices, the next step is actually creating flowcharts. Thankfully, you don’t have to draw them by hand on paper (unless you want to!). There are many flowcharting software tools that make the job easier, faster, and even enjoyable. Below, we’ll recommend some top tools, and then we’ll discuss how modern AI features come into play for flowchart creation. We’ll also point you to some interactive learning resources (like a quiz and cheat sheet) to solidify your mastery.
Top Flowcharting Software & Tools
When it comes to creating flowcharts, there’s a range of tools, each with its unique strengths. While traditional software options continue to be popular, FlowchartAI leverages AI to simplify and automate the flowchart creation process, making it an excellent choice for both individuals and teams. Here’s a breakdown of popular flowcharting tools, alongside how AI integration on my site enhances the experience:
FlowchartAI (AI-Powered Flowchart Maker):
On FlowchartAI, creating flowcharts becomes seamless with the power of AI. Simply input your process description or steps, and our AI instantly generates a flowchart based on your input. Whether it's a simple linear flow or complex decision trees, our AI analyzes the text and transforms it into a professional flowchart in seconds. It saves you time, enhances accuracy, and ensures your flowcharts adhere to best practices. Plus, you can easily customize the layout and symbols once generated. It’s the future of flowcharting—quick, efficient, and intuitive.
Lucidchart:
Lucidchart is an online diagramming tool known for its user-friendly interface and strong collaboration features. Multiple people can edit a Lucidchart diagram in real-time, making it great for team workshops. It has a large library of templates and integrates with Google Drive, Slack, etc. Use it if you want easy sharing and collaboration in the cloud.
Microsoft Visio:
The professional heavyweight for diagramming, part of the Microsoft Office family (though often sold separately). Visio is an industry standard in many corporate environments, offering a comprehensive set of standard shapes (including all ANSI flowchart symbols), and powerful customization. It’s great for complex diagrams and has features for process modeling, but it comes at a cost and is mostly Windows-only. Use it if your organization already has it or you need its advanced capabilities.
Figma:
Primarily known as a UI/UX design tool, Figma is also a vector drawing tool that many use for flowcharts, especially those who want a more design-centric approach. It’s collaborative like Lucidchart. The advantage is you can create highly customized and visually stunning flowcharts (even use your own custom symbols or illustrations), but it doesn’t have flowchart-specific logic like automatic connectors by default. Good for designers or when style is important.
Adobe Illustrator:
This is not a typical flowchart tool, but if you need highly customized graphics or to create your own symbol styles for publication-quality diagrams, Illustrator is the tool professionals use. It’s vector-based and can produce beautiful results. The steep learning curve and lack of automatic flow features mean it’s only recommended for advanced users or special cases (like creating infographics or diagrams for marketing materials where branding is key).
Comparison Considerations:
Each of these tools can produce flowcharts; the choice often boils down to your specific needs:
- Do you need collaboration in real-time? (Choose Lucidchart, Figma)
- Are you entrenched in Microsoft’s ecosystem or need enterprise features? (Visio)
- Are you aiming for custom-designed visuals? (Figma or Illustrator)
- Want the efficiency of AI-driven flowcharting with small budget? (FlowchartAI)
Expert Tip:
Leverage Software Templates. Most diagramming software comes with built-in templates or shape libraries specifically for flowcharts. Using these templates will save you time and help ensure your flowcharts follow best practices. On FlowchartAI, templates are automatically applied when generating your flowchart, ensuring a professional output right from the start.
AI-Assisted Flowcharting Principles
In today’s fast-paced world, AI is transforming the way we create diagrams. AI-assisted flowcharting is an exciting feature that enhances the flowchart-making process on FlowchartAI. Here’s how it works:
Generate Flowcharts from Text:
On ChatFlowchart, you can input a list of steps or a paragraph describing your process, and the AI will instantly create a flowchart based on your description. For example, inputting, “Start -> User logs in -> If new user? Yes -> Register account -> No -> Skip to dashboard -> End” will generate a precise flowchart in seconds. This automated process eliminates the manual work of drawing and connecting shapes.
Natural Language to Diagram:
You can simply describe your process in natural language, and the AI will draft a flowchart for you. This is perfect for quickly visualizing processes without having to manually choose shapes or worry about layout. You can tweak the flowchart afterwards, but it’s a great starting point.
The Human Element – Reviewing AI Output:
AI can assist in generating your flowchart, but the final output often needs some fine-tuning. After the AI generates the flowchart, you can easily review and adjust symbols, connect arrows, or fine-tune the structure. This allows you to maintain control over the final product while benefiting from the speed and accuracy of AI.
Correcting AI Mistakes:
If the AI makes a mistake, like choosing the wrong symbol or missing a connection, you can easily correct it. The AI offers suggestions, but it’s up to you to ensure the final flowchart is accurate and meets your standards.
Using AI to Refine:
AI can help refine the flowchart by suggesting improvements such as reorganizing crowded sections or automatically aligning elements. These features make it easier to ensure the flowchart is clean and readable without manual adjustments.
Training AI with Best Practices:
As you continue using the AI on my website, it learns your preferences and improves its output. By specifying certain instructions (like “use standard flowchart symbols” or “keep it simple”), you can help guide the AI to produce better results, making future flowchart creation even more efficient.
The key takeaway is: AI can accelerate the creation of flowcharts and even do some heavy lifting in laying out shapes. But your understanding of the symbols and process logic is crucial to guide the AI and to verify the results. Think of the AI as a junior assistant – fast but needing oversight. It’s great at speeding the drawing part, but it relies on you to ensure accuracy and clarity. As AI tools improve, they may incorporate more of the standard rules (for example, automatically using diamonds for words like “if” or “decision” in text). Until then, your human expertise is what bridges the gap between a merely “okay” auto-diagram and a truly correct, effective flowchart.
In summary, don’t be afraid to explore AI features in your flowcharting tools – they can save time. Just apply the same critical eye you would if a colleague drew the chart. Your knowledge of symbols and best practices will make you the editor that turns an AI draft into a polished diagram.
Interactive Learning and Resources
To ensure you’ve got a solid grip on flowchart symbols and their usage, here are a couple of additional resources and next steps that can reinforce your learning:
Interactive ‘Symbol Sorter’ Quiz:
Test your knowledge with a quick quiz. In this interactive exercise. This is a fun way to reinforce the meanings of symbols and ensure you can apply them without looking at notes. Give it a try: it’s low-stakes and you can retry as needed until you feel confident.

Using these resources, you can convert the knowledge from this guide into skills. The quiz makes sure you can actively apply what you learned, and the cheat sheet ensures you have support at your fingertips until you’ve truly memorized and internalized the symbol set.
Conclusion
Master Your Processes, Master Your Symbols – in the journey we’ve taken through this comprehensive guide, that’s the ultimate takeaway. Flowchart symbols might initially seem like a dry technical topic, but by now you hopefully see them as empowering tools in your communication arsenal. When you master the use of these symbols, you gain mastery over process visualization itself.
Let’s recap the key points:
- Flowcharts are a universal visual language for processes. By using standard symbols, you ensure your process diagrams are clear and understood by others without elaborate explanations.
- We started with the core symbols – the everyday nouns of our diagram language (terminators, processes, decisions, etc.). These cover the majority of needs. Getting these right already solves most of the common clarity issues.
- We then explored advanced symbols for those special cases where you need more precision (delays, manual steps, etc.). You learned not just what they mean, but when it’s appropriate to use them (and when it’s overkill).
- We discussed the importance of standards (ANSI/ISO) and why consistency isn’t just pedantic, but rather the key to cross-team, cross-industry understanding.
- We provided a framework for choosing symbols step-by-step, practically reading like a checklist you can use whenever you map a new process. No more guessing which shape to drag onto the canvas – you have a method now.
- We confronted the typical mistakes people make and showed how to fix them, so you can self-diagnose your flowcharts (or tactfully help improve someone else’s) and avoid common pitfalls like misusing diamonds or overcomplicating things.
- Through examples, we saw how all these pieces come together in real scenarios. That demystified the process of going from a concept to a finished flowchart.
- The glossary and extra resources like the quiz and cheat sheet are there to ensure this knowledge sticks and is easily referenceable. We want you to feel supported even after you finish reading.
Take Your Flowcharting to the Next Level with AI
Congrats on mastering flowchart symbols! You’re now a clearer thinker and communicator. Remember, a well-designed flowchart can highlight inefficiencies and make complex processes easy to understand.
But here’s the exciting part: AI is changing the game. FlowchartAI tool can generate text from both images and text, helping you quickly convert flowcharts into actionable insights. It’s the perfect complement to your newfound flowcharting skills, saving you time and boosting your productivity.
Don’t just stop at learning symbols—try ChatFlowchart today and start creating smarter, more efficient processes!
Happy flowcharting!
Author
Categories
More Posts

How to Make a Flowchart in Notion (2026 Guide)
Learn how to make a flowchart in Notion with Mermaid code blocks and embedded diagram tools (Miro, Lucidchart, diagrams.net). A verified, step-by-step Notion flowchart tutorial.

How to Create Flowchart in Word
Learn how to create professional flowcharts in Microsoft Word using SmartArt and shapes. Step-by-step guide with tips and best practices.

Flowchart Maker: The Complete 2026 Guide to Choosing & Using Diagram Tools
Learn what a flowchart maker is, compare the best free & paid options, and follow a hands-on AI tutorial that turns plain-language prompts into polished diagrams in seconds.