Create UML Class Diagrams with AI
Describe your classes, attributes, methods, and relationships, and AI instantly produces a clean UML class diagram—perfect for system design, documentation, and architecture planning.
Try Class Diagram Maker
Diyagramınızı hemen oluşturun. Ne istediğinizi yazın.
Hızlı örnekler:

Current selected: Class Diagram
Diyagram türü seçin ve bir açıklama girin
Create Class Diagrams in 3 Steps
From text description to structured UML diagram
Describe Classes
List your classes, properties, methods, inheritance patterns, and relationship types in plain text.
AI Generates Diagram
AI creates a UML-compliant class diagram including associations, compositions, aggregations, and inheritance.
Use for Design
Export the diagram for software architecture, API design, onboarding, or technical documentation.
Kayıt gerekmez · Kredi kartı gerekmez · Saniyeler içinde ücretsiz akış şeması
Class Diagram Features
Object-oriented design made simple with AI
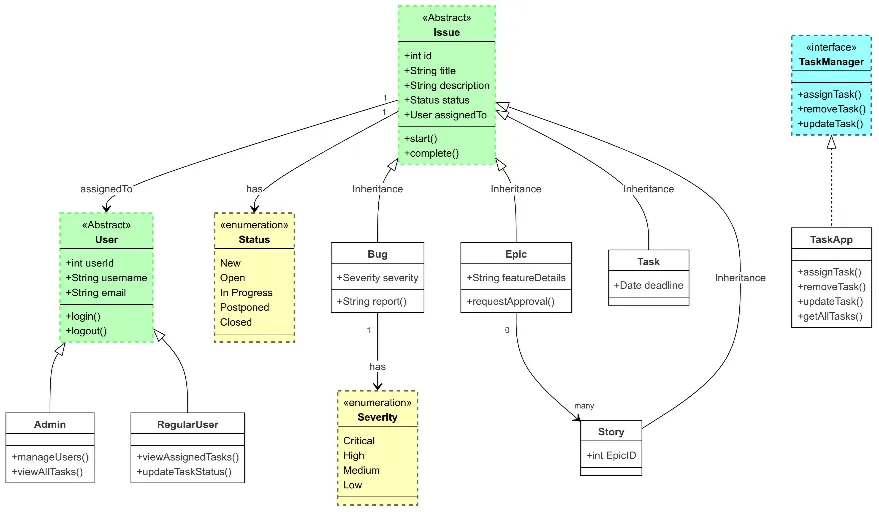
- UML Standard Notation
- AI uses industry-standard UML notation for clear, consistent class diagrams.
- Inheritance Visualization
- Easily show parent-child relationships, interfaces, and abstract classes.
- Relationship Types
- Display associations, compositions, aggregations, and cardinalities.
- Complete Class Structure
- Include class attributes, methods, visibility modifiers, and optional type annotations.
Class Diagram Maker FAQs
- What programming languages are supported?
UML class diagrams are language-agnostic and can represent Java, Python, C#, TypeScript, C++, PHP, and any object-oriented codebase.
- Can I show abstract classes and interfaces?
Yes. Mention which classes are abstract or interfaces, and AI will apply correct UML notation.
- Is this useful for database or ORM design?
Yes. Class diagrams can model entities, relationships, and data structures before implementation.
İlgili kullanım senaryoları
Benzer diyagramları keşfedin

Flowchart Maker
Generate clean, editable flowcharts with AI. Describe any process in plain text and instantly turn it into a structured, professional diagram.

Sequence Diagram Maker
Generate UML sequence diagrams with AI to visualize how components, services, or systems interact over time.

Hasse Diagram Generator
Generate Hasse diagrams from any partially ordered set (poset). Perfect for mathematics, discrete structures, logic, and computer science.